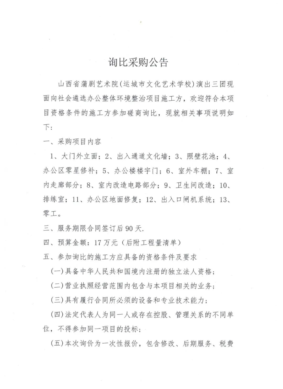
Document
网站首页
党政管理机构
党政综合办
组织人事部
宣传统战部
资产管理及安全部
财务部
教务部
学生部
招生就业部
综合业务发展部
教学业务机构
戏曲系
音乐系
舞蹈系
美术系
公共服务与基础课程教学系
纪检室
科研机构
艺术创作室
蒲剧艺术研究室
演出机构
演出一团
演出二团
演出三团
市场开发服务中心
培训中心
您的位置:
首页
>
询比采购公告
来源:
发布者:
时间:2023-12-02
编辑:吴琪萌
网站声明
山西省蒲剧艺术院(运城市文化艺术学校)发布,未经允许不得转载或镜像;授权转载务必注明来源,例:“山西省蒲剧艺术院(运城市文化艺术学校)出品”。
最新报道
更多>>
山西省蒲剧艺术院(运城市文化艺术学校)开展驻村帮扶巩固衔接“入户大走访”行动
【好戏来了】山西省蒲剧艺术院新创剧目再赴山西大剧院展演
山西省蒲剧艺术院新创剧目赴山西大剧院展演 蓄势待发
戏曲的行当与人物到底是什么关系呢?
蒲剧表演特技|担子功、纸幡功、跷子功、火彩、帕子
“戏腔唱流行”能成为年轻人了解传统戏曲的契机吗?
蒲剧表演特技|系带子、臀行、耍蛤蟆、杠子功、凤凰浴火
从“圆场”说到练功
央视报道——我院新编蒲剧历史剧《忠义千秋》首次在京演出!!
新编蒲剧历史剧《忠义千秋》国家大剧院演出后,观众这样说…
精彩演出
更多>>
暑期集训教学成果展示精彩纷呈
戏迷点赞:“青年团演员硬气多了”
文化惠民热戏苑 铿锵蒲韵响凤城
——“蒲景苑”周末百姓剧场演出周活动综述
戏剧惠民 欢乐百姓
山西省蒲剧艺术院将惠民演出送到群众“家门口”
山西省蒲剧艺术院(市文化艺术学校)2021年戏曲进校园完美收官