Document
网站首页
党政管理机构
党政综合办
组织人事部
宣传统战部
资产管理及安全部
财务部
教务部
学生部
招生就业部
综合业务发展部
教学业务机构
戏曲系
音乐系
舞蹈系
美术系
公共服务与基础课程教学系
纪检室
科研机构
艺术创作室
蒲剧艺术研究室
演出机构
演出一团
演出二团
演出三团
市场开发服务中心
培训中心
您的位置:
首页
>
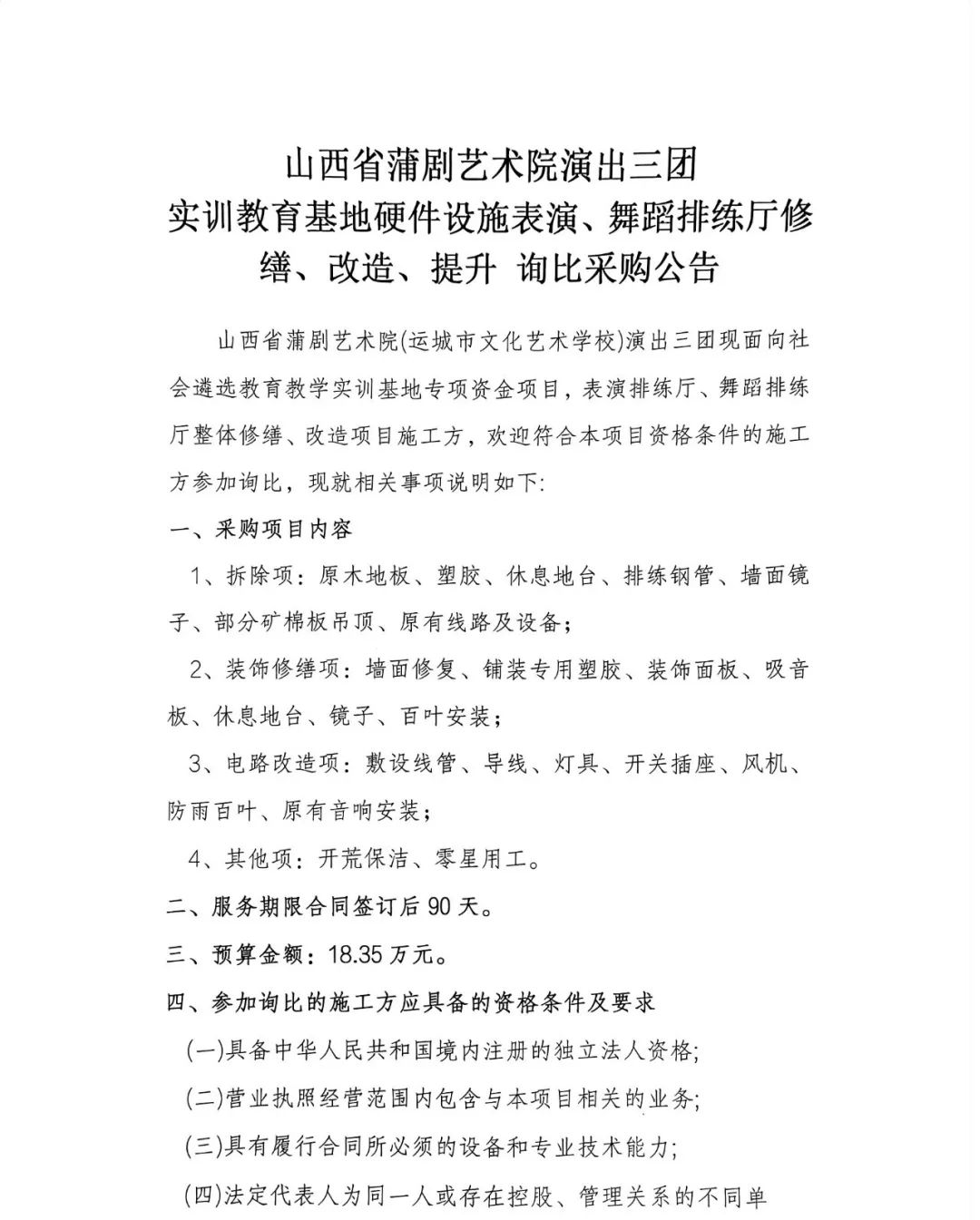
山西省蒲剧艺术院演出三团实训教育基地硬件设施表演、舞蹈排练厅修缮、改造、提升 询比采购公告
来源:
发布者:
时间:2024-05-14
编辑:吴琪萌
网站声明
山西省蒲剧艺术院(运城市文化艺术学校)发布,未经允许不得转载或镜像;授权转载务必注明来源,例:“山西省蒲剧艺术院(运城市文化艺术学校)出品”。
最新报道
更多>>
山西省蒲剧艺术院召开演出团业务工作务虚会
五一期间山西省蒲剧艺术院30场视听盛宴唱响运城!
山西省蒲剧艺术院2024年“免费送戏下乡”惠民工程——临猗站正在上演中……
五一首发!《戏剧人生》【第1集】对话蒲旦宗师王秀兰
【文旅融合新实践】祝福夏县张家坪民俗文化村开园,我们为您笙歌华舞!
山西省蒲剧艺术院(运城市文化艺术学校)召开五四表彰暨新团员入团仪式
山西省蒲剧艺术院(运城市文化艺术学校)举办心理健康主题教育讲座
山西省蒲剧艺术院演出二团青年演员赵振成为中国戏剧家协会会员
山西省蒲剧艺术院(运城市文化艺术学校)组织开展爱国主义主题教育活动
【2024招生简章】山西省蒲剧艺术院(运城市文化艺术学校)欢迎你!
精彩演出
更多>>
暑期集训教学成果展示精彩纷呈
戏迷点赞:“青年团演员硬气多了”
文化惠民热戏苑 铿锵蒲韵响凤城
——“蒲景苑”周末百姓剧场演出周活动综述
戏剧惠民 欢乐百姓
山西省蒲剧艺术院将惠民演出送到群众“家门口”
山西省蒲剧艺术院(市文化艺术学校)2021年戏曲进校园完美收官