Document
网站首页
党政管理机构
党政综合办
组织人事部
宣传统战部
资产管理及安全部
财务部
教务部
学生部
招生就业部
综合业务发展部
教学业务机构
戏曲系
音乐系
舞蹈系
美术系
公共服务与基础课程教学系
纪检室
科研机构
艺术创作室
蒲剧艺术研究室
演出机构
演出一团
演出二团
演出三团
市场开发服务中心
培训中心
您的位置:
首页
>
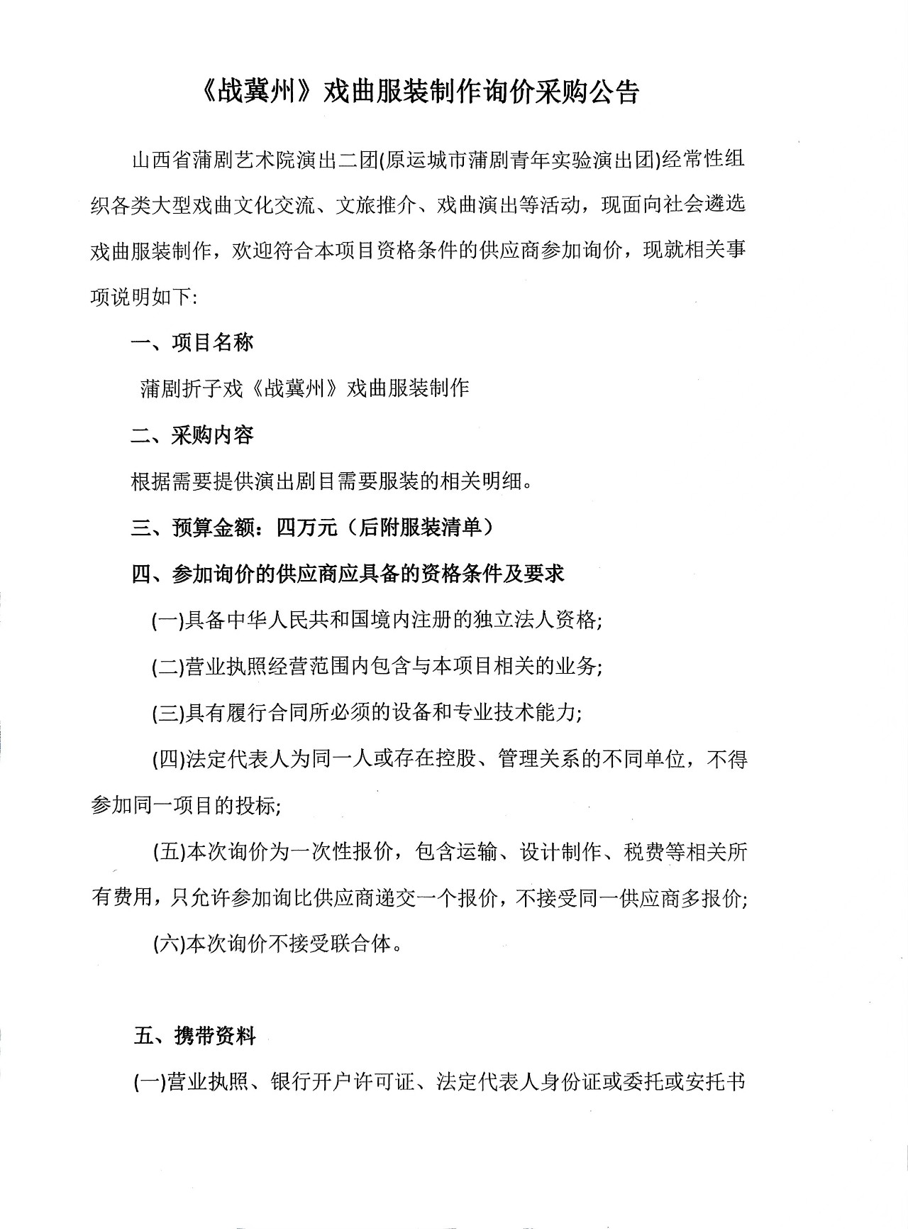
山西省蒲剧艺术院(运城市文化艺术学校)《战冀州》戏曲服装制作询价采购公告
来源:
发布者:
时间:2024-06-24
编辑:吴琪萌
网站声明
山西省蒲剧艺术院(运城市文化艺术学校)发布,未经允许不得转载或镜像;授权转载务必注明来源,例:“山西省蒲剧艺术院(运城市文化艺术学校)出品”。
最新报道
更多>>
山西省蒲剧艺术院(运城市文化艺术学校)开展“弘扬传统文化 赓续红色血脉”主题文艺演出
蒲剧绝技 亮相国外
观演热潮来袭,红色主题儿童剧《先锋少年》创新演绎革命故事,首场商演座无虚席!
戏曲现代戏创作如何提升当代感
红色主题儿童剧《先锋少年》演出侧记
红色主题儿童剧《先锋少年》主创说
红色主题儿童剧《先锋少年》首演观后感
6月必看!高口碑红色主题儿童剧《先锋少年》公开售票展演
眉户演员闫慧芳,邀你报考运城市文化艺术学校!
山西省蒲剧艺术院(运城市文化艺术学校)“呵护地球家园 构建美丽中国”主题系列活动
精彩演出
更多>>
暑期集训教学成果展示精彩纷呈
戏迷点赞:“青年团演员硬气多了”
文化惠民热戏苑 铿锵蒲韵响凤城
——“蒲景苑”周末百姓剧场演出周活动综述
戏剧惠民 欢乐百姓
山西省蒲剧艺术院将惠民演出送到群众“家门口”
山西省蒲剧艺术院(市文化艺术学校)2021年戏曲进校园完美收官